Product Summary
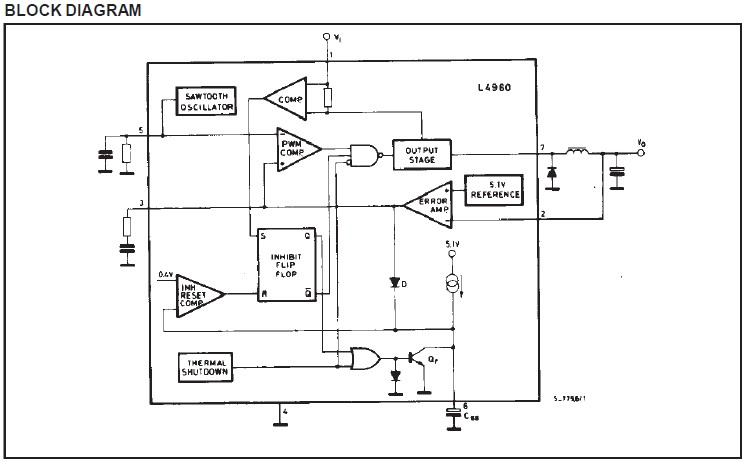
The L4960 is a monolithic power switching regulator delivering 2.5A at a voltage variable from 5V to 40V in step down configuration. Features of the device include current limiting, soft start, thermal protection and 0 to 100% duty cycle for continuous operation mode. TheL4960 is mountedina Heptawattplastic power package and requires very few external components. Efficient operation at switching frequencies up to 150KHz allows a reduction in the size and cost of external filter components.
Parametrics
Absolute maximum ratings: (1)V1, Input voltage: 50 V; (2)V1 - V7, Input to output voltage difference: 50 V; (3)V7, Negative output DC voltage: -1 V; Negative output peak voltage at t = 0.1ms; f = 100KHz: -5 V; (4)V3, V6, Voltage at pin 3 and 6: 5.5 V; (5)V2, Voltage at pin 2: 7 V; (6)I3, Pin 3 sink current: 1 mA; (7)I5, Pin 5 source current: 20 mA; (8)Ptot, Power dissipation at Tcase 3 90°C: 15 W; (9)Tj, Tstg, Junction and storage temperature: -40 to 150 °C.
Features
Features: (1)2.5a output current; (2)5.1v to 40v oputput voltagerange; (3)precise (± 2%) on-chip reference; (4)high switching frequency; (5)very high efficiency (up to 90%); (6)very few external components; (7)soft start; (8)internal limiting current; (9)thermal shutdown.
Diagrams

| Image | Part No | Mfg | Description | ![]() |
Pricing (USD) |
Quantity | ||||||||||||
|---|---|---|---|---|---|---|---|---|---|---|---|---|---|---|---|---|---|---|
![]() |
![]() L4960H |
![]() STMicroelectronics |
![]() Switching Converters, Regulators & Controllers 5.1 to 40V 2.5 Amp |
![]() Data Sheet |
![]()
|
|
||||||||||||
![]() |
![]() L4960 |
![]() STMicroelectronics |
![]() Switching Converters, Regulators & Controllers 5.1 to 40V 2.5 Amp |
![]() Data Sheet |
![]()
|
|
||||||||||||
(China (Mainland))






